As the epidemic prevention and control work has been effective, the investment and construction of transportation infrastructure has continued to improve. Recently, the "14th Five-Year Plan for Urban Infrastructure Development in Guangzhou" was officially issued. The "Planning" puts forward the goal of infrastructure development during the "14th Five-Year Plan" period. By 2025, the network layout of traditional and new, above-ground and underground infrastructure will be more complete, and the operational efficiency, overall efficiency and service quality will be significantly improved. A modern infrastructure system adapted to an international metropolis will strongly support urban space expansion and functional improvement; looking forward to 2035, Guangzhou will fully form a high-quality modern infrastructure system with global competitive advantages, which will help build an international city with classic charm and dynamism of the times. Metropolis provide important support.

The "Planning" proposes to build an international comprehensive transportation hub with stronger radiation. Focusing on the goal of basically building an important global transportation hub, accelerate the implementation of the third-phase expansion project of Baiyun International Airport, the international general terminal in Nansha Port, and the "five main and four auxiliary" railway passenger transport hubs, and build a world-leading international aviation hub and a high-level international shipping hub. , a world-class railway hub, the main hub of South China Highway, and a modern bus city, basically realizing the "123 travel traffic circle" (1 hour direct access to cities in the Guangdong-Hong Kong-Macao Greater Bay Area, 2 hours to other cities in Guangdong Province, and 3 hours to major cities across the country) Coverage), to build a comprehensive three-dimensional transportation network in Guangzhou that "unblocks the whole city, connects the whole province, connects the whole country, and connects the world".
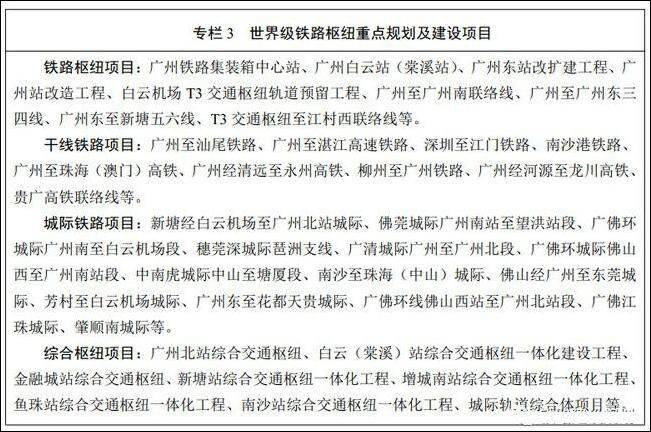
Building a world-class railway hub
Improve the energy level of railway hubs and improve the layout of railway hubs. Build the "five main and four auxiliary" railway passenger transport hubs, and speed up the formation of the "multi-station layout, multi-point arrival and departure, passenger internal and external goods, interconnection" passenger transport hub pattern. Implement the energy level upgrading project of the Guangzhou railway hub, build Baiyun Station and renovate Guangzhou Station and Guangzhou East Station, and build a central combined hub of "three stations in one" of Guangzhou Station, Guangzhou East Station and Baiyun Station. Expand Guangzhou North Railway Station as an important hub passenger station in the north, and enhance the status of Nansha railway hub. The fifth and sixth lines from Guangzhou East to Xintang and the third and fourth lines from Guangzhou to Guangzhou East will be implemented to improve the flexibility of hub linkage scheduling. Accelerate the construction of the Guangzhou-Guangzhou South connecting line, build a new Yuzhu Station, and enhance the ability of high-speed rail to enter the central city.

Accelerate the construction of external railway passages and enhance the radiation capacity. Unblock the high-speed railway strategic channel of "reaching in all directions and in all directions", and accelerate the formation of 10 out-of-province channels, achieving direct connection to the Bay Area in 1 hour, inter-province in 2 hours, Pan-Pearl River Delta in 3 hours, and Yangtze River Delta and Chengdu-Chongqing in 5 hours. urban agglomeration. Promote the construction of Guangzhou-Zhuhai (Macau) high-speed rail and connecting lines, extend the Guangzhou-Shenzhen-Hong Kong high-speed rail into the central city, plan a new Guangzhou-Shenzhen high-speed rail channel and a Guangzhou-Shenzhen-Hong Kong maglev channel, and improve the level of interconnection with Shenzhen-Hong Kong and Zhuhai-Macao poles in the Greater Bay Area. Accelerate the construction of the Guangzhan high-speed railway and the Guangzhou-Shantou high-speed railway, and strengthen the direct connection with the eastern and western Guangdong regions. Promote the construction of the Guangqing-Yongshan high-speed railway, plan the construction of the Guangzhou-Longchuan high-speed railway via Heyuan, plan the Guangzhou-Ganzhou high-speed railway, and expand the capacity of the northbound passage in the Greater Bay Area. Promote the speed of the Guizhou-Guangzhou high-speed railway, plan the construction of the Guizhou-Guangzhou high-speed railway connection line, and improve the international access capacity to Southeast Asian countries through the Beibu Gulf urban agglomeration.

Accelerate the construction of intercity railways and build a Guangzhou metropolitan area on the track. With the intercity railway as the skeleton, a one-hour track metropolitan circle with Guangzhou as the center will be built. Start the intercity planning and construction between Nansha and Zhuhai (Zhongshan), speed up the intercity construction between Xintang and Guangzhou North Station via Baiyun Airport, and strengthen the level of intercity connectivity between Guangzhou, Shenzhen, Hong Kong, and Zhuhai and Macao. Promote the planning and construction of Zhongshan to Tangxia (Guangzhou section) between Zhongnanhu Intercity, build the Foguang Intercity, and strengthen the rail connection between the two sides of the Pearl River and Guangzhou. Complete the Guangzhou-Foshan Intercity Intercity (Guangzhou South Railway Station to Baiyun International Airport), speed up the construction of Guangqing Intercity Guangzhou North to Baiyun Station, Foshan via Guangzhou to Dongguan Intercity and other projects, strengthen the rapid direct connection between Guangzhou and Foshan, strengthen the The external radiation ability of Guangfo Pole. Promote the construction of projects such as Guangzhou East to Huadu Tiangui Intercity, strengthen the rapid access capability of important transportation hubs and functional areas in the city, and comprehensively improve the rail service level in the metropolitan area.

Promote the integration of the four networks of rail transit and realize the operation of intercity public transportation. Focusing on the formation of the "one network, one ticket, and one chain of cities" rail transit pattern in the Greater Bay Area, comprehensively promote the "four-network integration" of trunk railways, intercity railways, urban (suburban) railways, and urban rail transit. Relying on the construction of railways and intercity hubs, the introduction of urban rail transit lines, the simultaneous construction of urban supporting facilities, and the realization of seamless connection and zero-distance transfer. Actively explore the establishment of a system compatible, interconnected and seamlessly connected between the intercity railway and the subway system, promote the Guangzhou Metro to undertake intercity operations, and realize the operation of rail transit and the coordinated development of the rail transit industry.
Implement the comprehensive development of hubs and promote the integrated development of "integration of stations and cities". In accordance with the principle of prioritizing transportation functions and leading the development of hubs, through optimization and integration and functional enhancement, the comprehensive development of the surrounding areas of major hubs will be accelerated, and the planning and construction of 71 national railway, intercity, and subway station complexes along the rail transit line will be advanced in an orderly manner. Focus on accelerating the construction of integrated transportation hubs such as Financial City Station, promote the construction of comprehensive transportation hubs such as Zengcheng South Station and Nansha Station, and build a number of three-dimensional and compound urban complexes to promote the in-depth integration of transportation, cities and industries.

In terms of safeguard measures, in accordance with the requirements of project-based task lists, 300 major infrastructure projects that will be fully promoted during the "14th Five-Year Plan" period are sorted out. The total investment is estimated to be about 2.04 trillion yuan, and the planned investment during the "14th Five-Year Plan" period About 950 billion yuan, which will provide strong support for the effective implementation of the "Plan". Keywords: infrastructure, infrastructure construction, domestic engineering news, planning and investment
"Five main and four auxiliary" railway passenger transport hubs: "Five main" are Guangzhou Railway Station, Guangzhou East Railway Station, Guangzhou South Railway Station, Baiyun (Tangxi) Station and Foshan West Railway Station, "four auxiliary" are Guangzhou North Railway Station, Yuzhu Station, New Tang Station and Nansha Station. Editor / Xu Shengpeng
Comment
Write something~